张春波团队在国际期刊J Adv Res发表研究论文

时间:2025-01-07

image.png

癫痫是一种严重的神经系统疾病,特征是自发性、反复性发作。药物是癫痫治疗的第一选择。但是,有三分之一的癫痫患者在服用现有的抗癫痫药物后仍有癫痫发作,且过去30年中批准的超过15种新的抗癫痫药物并没有降低这一比例。现有抗癫痫药物未能改善癫痫治疗的部分原因是在初步药物开发中过度依赖急性啮齿类动物癫痫模型,如戊四唑(pentylenetetrazol,PTZ)诱导的小鼠/大鼠模型和最大电休克小鼠/大鼠模型,这些动物模型与人类在解剖学、神经病理学和药物靶点表达方面存在许多差异,不能充分再现人类癫痫的发病机制和基因背景。此外,动物模型费时费力,难以进行大规模筛选,阻碍了抗癫痫药物开发的效率。虽然神经外科手术获取的癫痫患者的脑片可以用来进行神经药理学研究和药物筛选,但人类脑组织获得十分困难,其在药物筛选中的可用性极其有限。因此,迫切需要开发具有人类遗传背景的高通量药物筛选模型,推动抗癫痫药物开发。
近日,教育部实体肿瘤分子靶向医药基础研究创新中心副主任南昌大学药学院张春波团队和Monash University神经科学系Patrick Kwan团队在Journal of Advanced ResearchIF=10.7)上发表了题为“An integrated in vitro human iPSCs-derived neuron and in vivo animal approach for preclinical screening of anti-seizure compounds”的研究论文,建立了整合体外人源诱导性多能干细胞(induced pluripotent stem cells, iPSCs)诱导神经元和体内动物模型进行抗癫痫药物开发的新方法,该方法具有保留人类基因遗传背景和高通量筛选的优势,打破了传统抗癫痫药物开发过程中的物种影响和成本禁锢,有望提高药物的筛选效率和成功率,通过该方法,研究者从14种天然化合物中鉴定出多种具有抗癫痫效果的化合物。南昌大学药学院张春波教授和Monash University神经科学系Patrick Kwan教授为论文共同通讯作者,南昌大学药学院博士研究生赵春芳Monash University神经科学系研究员Ben Rollo博士为论文共同第一作者。
研究者首先通过神经转录因子Neurogenin2,NGN2)iPSCs诱导为神经元,并通过免疫荧光染色和多电极阵列(Multielectrode array,MEA)体外电生理检测确认神经元特征,然后用促惊厥药4-氨基吡啶(4-aminopyridine,4-AP)建立了iPSCs诱导神经元癫痫模型(图1)。

image.png

1 iPSCs诱导神经元癫痫模型的构建。

研究者利用一线抗癫痫药物卡马西平(carbamazepine, CBZ)和苯妥英钠(phenytoin sodium,PHT)和已报道过具有抗癫痫潜力的天然化合物α-细辛脑(α-asarone,ASA)和姜黄素(curcumin,CUR)在24孔MEA板验证了iPSCs诱导神经元癫痫模型识别抗癫痫化合物的适用性 (图2)。

image.png

2 卡马西平、苯妥英钠、α-细辛脑、姜黄素在iPSCs诱导神经癫痫模型的抗癫痫效果验证。

研究者在96孔MEA板测试了另外12种天然化合物,即长春西汀(vinpocetine, VIN),厚朴酚(magnolol,MAG),川芎嗪(ligustrazine,LIG),蛇床子素(Osthole,OST),丹参酮ⅱA(Tanshinone ⅱA,TAN),胡椒碱(Piperine, PIP),天麻素(gastrodin,GAS),槲皮素(quercetin,QUE),小檗碱(Berberine,BER),白杨素(chrysin,CHR),五味子甲素(Schizandrin A, SCH)和白藜芦醇(resveratrol,RES)。五味子甲素、厚朴酚和长春西汀在10µM和100µM时均可降低4-AP诱导的神经元放电率,小檗碱、蛇床子素和胡椒碱在100µM时完全抑制4-AP诱导的神经元放电(图3)。

image.png

3 12种天然化合物在iPSCs诱导神经元癫痫模型中的抗癫痫效果。

为了验证iPSCs诱导神经细胞模型的可靠性,研究者评估了化合物对PTZ诱导的斑马鱼癫痫模型的作用。结果显示,卡马西平在50µg/mL和100µg/mL时呈剂量依赖性抑制PTZ诱导的癫痫发作,α-细辛脑、胡椒碱和蛇床子素在10µg/mL、50µg/mL和100µg/mL时显著降低PTZ诱导的癫痫活动,厚朴酚在5µg/mL、10µg/mL和20µg/mL时显著降低PTZ诱导的癫痫活动,长春西汀和小檗碱在100µg/mL和200µg/mL下也有抗癫痫作用(图4)。

image.png

4 天然化合物在斑马鱼癫痫模型中的抗癫痫效果。

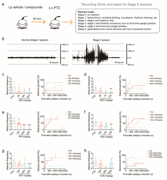
为了进一步比较体内和体外模型的一致性,研究者在PTZ诱导小鼠癫痫模型中,测试了在iPSCs诱导神经元中表现出抗癫痫作用的8种天然化合物的抗癫痫能力。200mg/kg 卡马西平降低了小鼠的全面强直阵挛发作频率;100mg/kg厚朴酚显著降低了癫痫发作频率,并延长了首次癫痫发作的潜伏期;胡椒碱在100 mg/kg、200 mg/kg和300 mg/kg剂量下显著抑制癫痫发作次数,并有明确的剂量依赖性反应;α-细辛脑在120 mg/kg和150 mg/kg时具有显著抑制作用;蛇床子素在300 mg/kg时具有显著的抑制癫痫作用;300 mg/kg和1 g/kg剂量的姜黄素延长了癫痫发作的潜伏期,但对癫痫发作次数无显著影响,提示有轻度抑制作用(图5)。研究者还在小鼠急性发作模型中评估了在iPSCs诱导神经元和斑马鱼中筛选出的6种阴性化合物,即白杨素,天麻素,白藜芦醇,槲皮素,川芎嗪和丹参酮ⅱa,结果显示这些化合物均未降低癫痫发作频率,也未延长首次癫痫发作潜伏期。

image.png

5 阳性天然化合物在小鼠癫痫模型中的抗癫痫效果。


最后,研究者比较分析了用于化合物筛选的iPSCs诱导神经元、斑马鱼和小鼠模型的一致性。8种天然化合物(胡椒碱,厚朴酚,α-细辛脑,蛇床子素,姜黄素,长春西汀,小檗碱,五味子甲素)抑制了iPSCs诱导神经元的癫痫样活动,在这8种化合物中,有6种(胡椒碱、厚朴酚、α-细辛脑、蛇床子素、长春西汀、小檗碱)在斑马鱼PTZ模型中表现出抗癫痫作用,5种(胡椒碱、厚朴酚、α-细辛脑、蛇床子素、姜黄素)在小鼠PTZ模型中表现出强的抗癫痫作用(图6)。值得注意的是,iPSCs诱导神经元模型中无效的化合物在斑马鱼或小鼠模型中均未显示出抗癫痫作用。

image.png

6 三种模型的比较。


文章结论与讨论,启发与展望

该研究开发了一种新的整合体内外模型的抗癫痫药物筛选模式,兼具人类基因遗传背景和高通量特性,有望进一步促进抗癫痫药物开发。利用这种方法,研究者在体外鉴定出了8种具有抗癫痫作用的天然化合物。其中,胡椒碱,厚朴酚,α-细辛脑和蛇床子素在两个体内模型中也显示出减少癫痫发作的能力,表明它们是进一步药物开发的潜在候选者。重要的是,通过比较分析,在体外模型中无效的化合物在两个体内模型中均无抗癫痫作用,这表明iPSCs诱导神经模型在识别无效化合物(这是高通量筛选方法的关键属性)方面具有较高的阴性预测值,以减少用于进一步体内评估的化合物数量。此外,这种整合方法弥补了单一筛选模型特有的局限性,例如在iPSCs诱导神经元中简化了的大脑环境和神经网络,以及斑马鱼和小鼠模型中缺乏的人类遗传背景。该研究在未来需进一步完善。首先,为了识别具有新机制和靶点的化合物,未来需要筛选更大的化合物库;其次,诱导的NGN2神经培养物和化学惊厥剂诱导的短暂癫痫样放电代表了大脑的高度简化模型,从而限制了完全重现大脑环境和癫痫网络的能力,其他更复杂的药物筛选模型(如患者来源的类器官、组织)可能有助于克服这些局限性;第三,研究中确定的有效化合物需要详细的机制研究。

原文链接:https://doi.org/10.1016/j.jare.2023.11.022

南昌大学药学院博士研究生赵春芳Monash University神经科学系研究员Ben Rollo博士为论文共同第一作者,南昌大学药学院张春波教授和Monash University神经科学系Patrick Kwan教授为论文共同通讯作者。该研究在国家自然科学基金资助项目、江西省自然基金资助项目、Australian Medical Research Future Fund Stem Cell Therapies Mission grant和Practitioner Fellowship支持下完成。


通讯作者信息:张春波,教授,博导。香港中文大学药学博士, 美国佐治亚大学药学院博士后。现任南昌大学药学院副院长,教育部实体肿瘤分子靶向医药基础研究创新中心副主任,江西省细胞生物学学会秘书长,江西省药物靶点与新药筛选重点实验室副主任,Military Medical Research 科学编辑,《肿瘤药学》编委,国际抗癫痫联盟-植物药特别委员会委员,国家重大新药创制、国家重点研发计划、科技部战略专项会评评委。在癫痫和代谢疾病的药物靶点发现和药物筛选方面取得了一系列突出成果,在Adv Drug Deliv Rev、eLife、Protein & Cell、Epilepsia 等著名期刊上发表高水平论文 40 余篇,多次受邀在国际学术大会上作学术报告。主持国家自然科学基金 5 项(含面上、国际合作等项目)、省自然科学基金重点项目2项。现为 Nature Commutation、Molecular Therapy、eLife、Epilepsia、Neuropharmacology、Liver International 等高水平 SCI 杂志审稿人。
招聘信息:张春波团队招聘博士后,欢迎新近或即将毕业的相关专业的博士/博士生申请!

简历投递(有意向者,请将个人简历等材料发至):zhangcbspring@163.com